色漫天堂
主页
门诊服务
预约诊疗
互联网医院
门诊一览表
查询服务
名医专家
健康科普
就诊流程
色漫天堂风采
色漫天堂概况
名科风采
色漫天堂动态
党建园地
实力附院
附院文化
院务公开
患者心声
公告通知
财务公开专栏
网上招标
招标中标信息
其它信息发布
招标信息(旧)
中标通告(旧)
科学研究
科研概况
科研公告
科研成果
科研平台
科研诚信
医学伦理
临床试验机构
教育培训
教学动态
院校教育
住院医师规范化培训
进修管理
临床技能中心
教学成果
继续教育
联系我们
专题活动
临床试验机构
机构概况
专业组介绍
在研项目
办事指南
法律法规
工作动态
联系我们
办事指南
当前位置:
医院色漫天堂
>
科学研究
>
临床试验机构
>
办事指南
> 正文
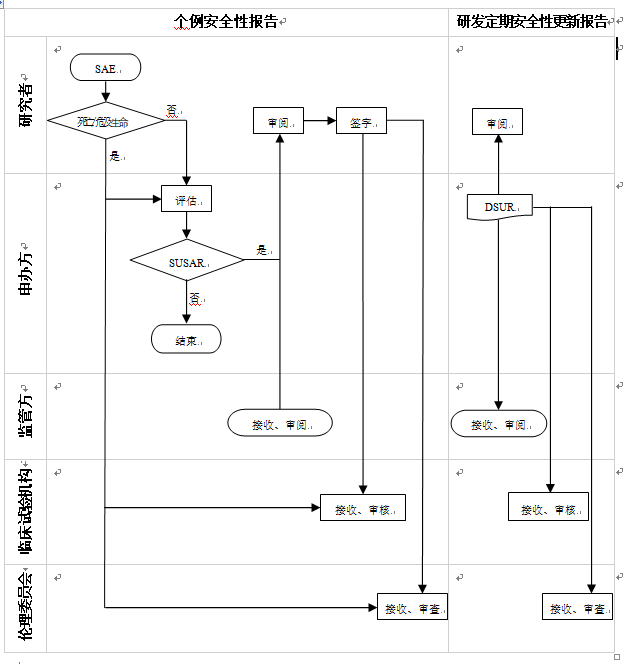
临床试验期间安全性信息报告流程
作者:
日期:2021-02-03
阅读: 次
上一篇:
监查员(CRA)工作须知
下一篇:
临床试验结题流程